Pompa paliwa za słabo podaje -

Nie świeci, nie kręci i inne tematy związane z elektryką i elektroniką
ODPOWIEDZ
sien_m
Świeżak
Posty: 4
Rejestracja: 3 kwie 2017, o 12:58
Reputacja: 0
Imię: Mariusz
Samochód: Cruze J300
Silnik:
Lokalizacja: Barlinek
Kontakt:

Pompa paliwa za słabo podaje -

Post autor: sien_m » 27 kwie 2017, o 07:17

Proszę o podpowiedź, co mogło się zdarzyć z moim cruze 1,6 benzyna 124 KM. w poniedziałek rano odpaliłem auto, lecz po przejechaniu kilku metrów zgasł i już nie odpalił. Poprzedniego dnia zatankowałem do pełna benzynę, więc pomyślałem , że to wina paliwa, lecz od tankowania przejechałem ok. 100 km. Stwierdziłem również, że nie otwiera się okno tylne prawe. Po zdjęciu przewodu paliwowego do listwy stwierdziłem, że za słabo pompa pompuje ( porównanie naoczne z drugim cruze 1.8). Wziąłem się więc za demontaż pompy ze zbiornika. Pompa jest OK pompuje, paliwo czyste, w zbiorniku brak syfu (cruze ma dopiero 56 tys km). Zmierzyłem napięcie prądu na kabelku od pompy - jest tylko 9,5 V. Myślę, że to za mało. Pompę rozebrałem, podłączyłem pod aku - 12 V i śmiga jak trzeba. Pytanie dlaczego jest takie niskie napięcie na pompie ?, dlaczego nie ma napięcia na szybę ? co się stało i jak to naprawić?. Dodam, że wszystkie bezpieczniki dobre, nie wiem co z przekaźnikami, lecz nie wydają się spalone, komputer nie pokazuje błędów. sien_m

Awatar użytkownika
etac
Prezes
Posty: 24968
Rejestracja: 4 sie 2013, o 00:31
Reputacja: 300
Imię: Krzysztof
Samochód: Opel Astra L ST
Silnik: 1.2T Pure Tech
LPG: NIE
Inny samochód: Yamaha X-MAX Tech Max
Lokalizacja: SBE
Kontakt:

Re: Pompa paliwa za słabo podaje -

Post autor: etac » 27 kwie 2017, o 08:15

W 90% przypadków pomaga pełna diagnostyka pojazdu, podpięcie dobrego urządzenia diagnostycznego i sprawdzenie błędów i parametrów. Inne podejście, to szukanie igły w stogu siana.
Lekcje prywatne są odpłatne, pytania na forum są darmowe

sien_m
Świeżak
Posty: 4
Rejestracja: 3 kwie 2017, o 12:58
Reputacja: 0
Imię: Mariusz
Samochód: Cruze J300
Silnik:
Lokalizacja: Barlinek
Kontakt:

Re: Pompa paliwa za słabo podaje -

Post autor: sien_m » 27 kwie 2017, o 08:28

ok dzięki, lecz może jakieś sugestie co do pozostałych 10% ? Rozumiem, że sugerujesz pełną diagnostyke w ASO ? no bo Oni tylko maja oryginalny, dedykowany komp?.

Awatar użytkownika
etac
Prezes
Posty: 24968
Rejestracja: 4 sie 2013, o 00:31
Reputacja: 300
Imię: Krzysztof
Samochód: Opel Astra L ST
Silnik: 1.2T Pure Tech
LPG: NIE
Inny samochód: Yamaha X-MAX Tech Max
Lokalizacja: SBE
Kontakt:

Re: Pompa paliwa za słabo podaje -

Post autor: etac » 27 kwie 2017, o 09:35

Nie tylko ASO ma dobre sprzęty, a te 10% już sam sprawdziłeś.

Teraz jedynie co można zrobić dodatkowo, to wziąć schemat i pomierzyć kabel, po kabelku, od źródła zasilania do samej pompy, bo gdzieś ten spadek napięcia musi się generować.
Lekcje prywatne są odpłatne, pytania na forum są darmowe

Sien-m
Świeżak
Posty: 2
Rejestracja: 13 gru 2014, o 02:05
Reputacja: 0
Imię: Mariusz
Samochód: Cruze
Silnik:
Lokalizacja: Barlinek
Kontakt:

Re: Pompa paliwa za słabo podaje -

Post autor: Sien-m » 27 kwie 2017, o 10:20

Czy jest gdzieś taki schemat do pobrania?

Awatar użytkownika
XaRaDaS
Zasłużony dla forum
Posty: 7705
Rejestracja: 20 sie 2013, o 11:17
Reputacja: 9
Imię: Andrzej
Samochód: Orlando LTZ
Silnik: 1.8 2H0, 141 KM, benz.
Lokalizacja: WX
Kontakt:

Re: Pompa paliwa za słabo podaje -

Post autor: XaRaDaS » 27 kwie 2017, o 10:29

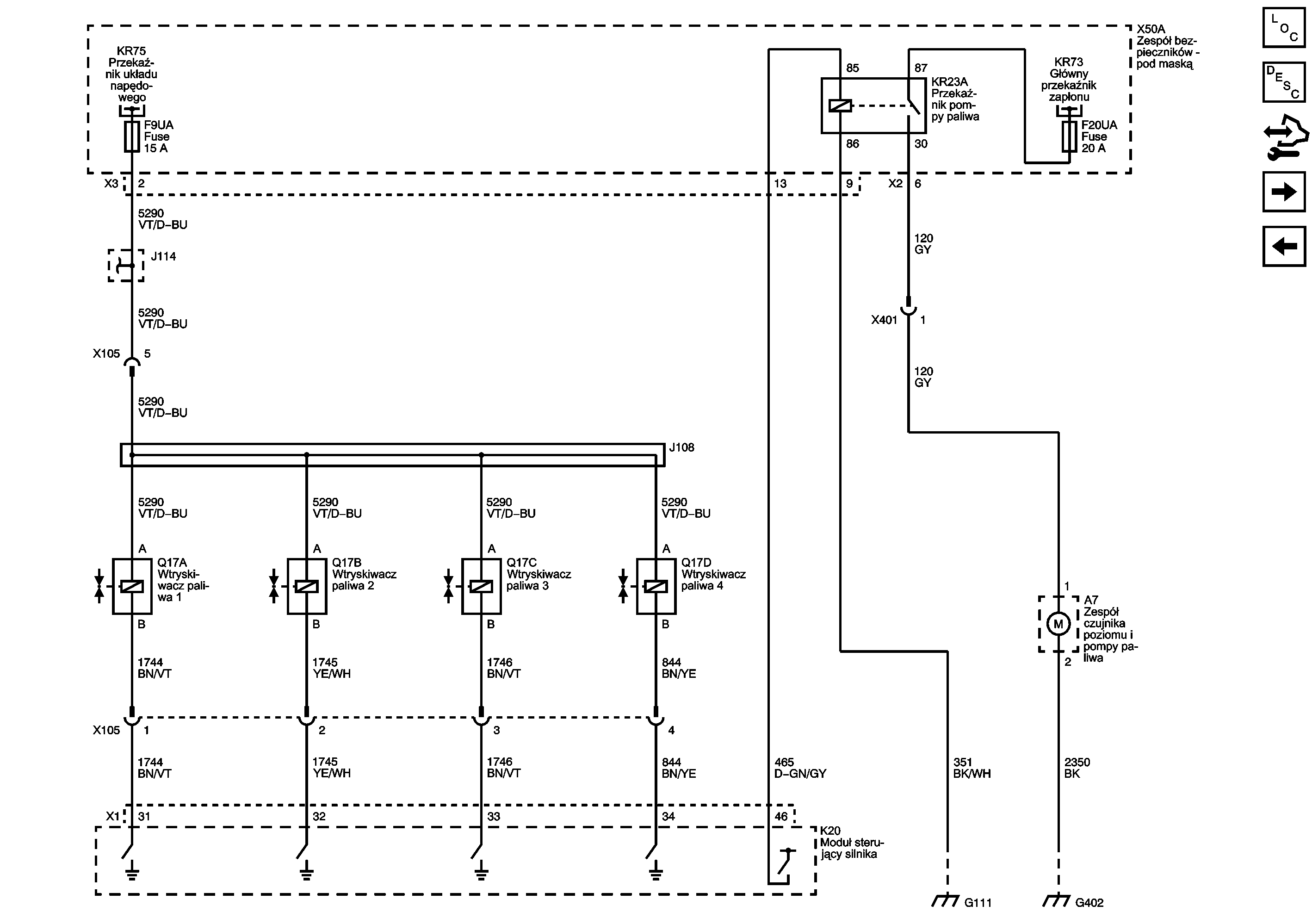
Tak na szybko to zmierzyć pod kątem wartości 70-110 Ω między zaciskiem 85 i 86 przekaźnika pompy paliwa KR23A. Jeżeli nie będzie się mieścił to masz do wymiany przekaźnik i jeszcze możesz rezystancję sprawdzić pomiędzy 30-85, 30-86, 30-87 i 85-87 jeżeli miernik wykaże nieskończoność to też do wymiany przekaźnik.

Zastanawia mnie czy błędy typu B będą sygnalizowane, bo teoretycznie to kontrolka powinna się zapalić.
sterowanie paliwem.png
sterowanie paliwem.png (26.91 KiB) Przejrzano 6629 razy
Nie dyskutuj z debilem. Najpierw sprowadzi Cię do swojego poziomu, a potem pokona doświadczeniem...

Sien-m
Świeżak
Posty: 2
Rejestracja: 13 gru 2014, o 02:05
Reputacja: 0
Imię: Mariusz
Samochód: Cruze
Silnik:
Lokalizacja: Barlinek
Kontakt:

Re: Pompa paliwa za słabo podaje -

Post autor: Sien-m » 27 kwie 2017, o 11:13

Podpowiedz mi który to przekaźnik KR 23A? W mojej skrzynce pod maską jest puste miejsce tam gdzie powinien być przekaźnik pompy paliwa (chyba, że to dotyczy pompy paliwa diesla), a ten przekaźnik KR 23A jest gdzieś indziej?

Awatar użytkownika
XaRaDaS
Zasłużony dla forum
Posty: 7705
Rejestracja: 20 sie 2013, o 11:17
Reputacja: 9
Imię: Andrzej
Samochód: Orlando LTZ
Silnik: 1.8 2H0, 141 KM, benz.
Lokalizacja: WX
Kontakt:

Re: Pompa paliwa za słabo podaje -

Post autor: XaRaDaS » 27 kwie 2017, o 11:22

blok bezpieczników.png
blok bezpieczników.png (14.29 KiB) Przejrzano 6621 razy
Nr. 8 to przekaźnik KR23A
Nie dyskutuj z debilem. Najpierw sprowadzi Cię do swojego poziomu, a potem pokona doświadczeniem...

Awatar użytkownika
tdon
Zasłużony dla forum
Posty: 2687
Rejestracja: 2 sty 2014, o 11:56
Reputacja: 57
Imię: Tomek
Samochód: Hyundai i20 BC3
Silnik: 1,2 16V 84KM
LPG: BRC SQ32 DualJet
Inny samochód: Był Aveo T300 LT+
Lokalizacja: Kozienice
Kontakt:

Re: Pompa paliwa za słabo podaje -

Post autor: tdon » 27 kwie 2017, o 14:44

Po pierwsze zrób pomiar napięcia pomiędzy minusem z kabla do pompy a masą auta oraz pomiędzy plusem z kabla do pompy a plusem akumulatora, przy pracującej pompie. W ten sposób dowiesz się, czy problem leży po stronie masy, czy po stronie plusa. Może po prostu odkręciła się śruba masowa w którymś punkcie auta i część odbiorników nie ma masy (obrazkowo mówiąc poszukaj brakujących woltów, bo one nie znikają).

Oczywiście obecność napięcia między minusem a masą świadczy o uszkodzeniu po stronie żyły masowej.

sien_m
Świeżak
Posty: 4
Rejestracja: 3 kwie 2017, o 12:58
Reputacja: 0
Imię: Mariusz
Samochód: Cruze J300
Silnik:
Lokalizacja: Barlinek
Kontakt:

Re: Pompa paliwa za słabo podaje -

Post autor: sien_m » 27 kwie 2017, o 22:08

Prawdopodobnie tdon ma rację, na pewno nie ma masy! Po dodaniu dodatkowej masy z osobnego kabla pompa śmignęła jak nówka. Znalazł się także prąd w drzwiach i szyba się ruszyła. Problem jest taki, że nie mam pojęcia gdzie szukać przyczyny - nie mania masy. Jutro kolejny dzień poszukiwań masy. Póki co wielkie dzięki za pomoc wszystkim.

Awatar użytkownika
tdon
Zasłużony dla forum
Posty: 2687
Rejestracja: 2 sty 2014, o 11:56
Reputacja: 57
Imię: Tomek
Samochód: Hyundai i20 BC3
Silnik: 1,2 16V 84KM
LPG: BRC SQ32 DualJet
Inny samochód: Był Aveo T300 LT+
Lokalizacja: Kozienice
Kontakt:

Re: Pompa paliwa za słabo podaje -

Post autor: tdon » 27 kwie 2017, o 22:32

W aveo są punkty masowe widoczne po zdjęciu tylnej kanapy. Może w cruze jest podobnie. W każdym razie idź po wiązce. W przypadku niewykrycia uszkodzonego punktu może rozważ pozostawienie kabla dodatkowego (przynajmniej do czasu wyjaśnienia problemu).

Awatar użytkownika
Sebastian
Moderator
Posty: 4008
Rejestracja: 12 sie 2013, o 22:45
Reputacja: 51
Imię: Sebastian
Samochód: 2x Lacetti 1.4&1.6
Silnik:
Lokalizacja: Ruda Śląska
Kontakt:

Re: Pompa paliwa za słabo podaje -

Post autor: Sebastian » 27 kwie 2017, o 23:16

Wiazka pewnie w okolicy progu idzie, tam warto szukać. Ew. Niech ktoś z tis'a wyciagnie schemat z punktami masowymi w twoim aucie.
Serwisowanie, naprawa, montaż: klimatyzacji, wentylacji, systemów ogrzewania - kontakt PW.

Awatar użytkownika
XaRaDaS
Zasłużony dla forum
Posty: 7705
Rejestracja: 20 sie 2013, o 11:17
Reputacja: 9
Imię: Andrzej
Samochód: Orlando LTZ
Silnik: 1.8 2H0, 141 KM, benz.
Lokalizacja: WX
Kontakt:

Re: Pompa paliwa za słabo podaje -

Post autor: XaRaDaS » 28 kwie 2017, o 10:37

wiązka przewodów zbiornika paliwa.png
wiązka przewodów zbiornika paliwa.png (30.02 KiB) Przejrzano 6558 razy
Tylko takie coś znalazłem, które to koło ?? chyba prawe tylne.
G400 i G402.png
G400 i G402.png (44.46 KiB) Przejrzano 6555 razy
Jeszcze jeden schemat, ale za chiny ludowe nie mogę znaleźć gdzie jest to przyłącze masowe G402
elementy składowe zbiornika palliwa.png
elementy składowe zbiornika palliwa.png (20.56 KiB) Przejrzano 6555 razy
nr. 2 to zespół pompy paliwa i czujnika poziomu
2220559.png
2220559.png (6.49 KiB) Przejrzano 6555 razy
Pin 2 przewód masowy

Ale znalazłem coś jeszcze X401 biegnie do lewej środkowej część zderzaka tylnego

No i na koniec jest: G402 Tylny panel pokrycia, prawy. Prawa strona otworu bagażnika i pod nakrętką lub śrubką masz punkt masowy.
2224369.png
2224369.png (32.24 KiB) Przejrzano 6555 razy
Nie dyskutuj z debilem. Najpierw sprowadzi Cię do swojego poziomu, a potem pokona doświadczeniem...

Awatar użytkownika
Regulus
Zasłużony dla forum
Posty: 4580
Rejestracja: 22 mar 2014, o 20:51
Reputacja: 26
Imię: Andrzej
Samochód: Cruze, Spark
Silnik: 1.8, F18D4, 104 kW
LPG: TAK
Lokalizacja: Warszawa
Kontakt:

Re: Pompa paliwa za słabo podaje -

Post autor: Regulus » 28 kwie 2017, o 11:13

Brawo, Sherlocku :D

sien_m
Świeżak
Posty: 4
Rejestracja: 3 kwie 2017, o 12:58
Reputacja: 0
Imię: Mariusz
Samochód: Cruze J300
Silnik:
Lokalizacja: Barlinek
Kontakt:

Re: Pompa paliwa za słabo podaje -

Post autor: sien_m » 29 kwie 2017, o 08:57

Dzięki Wam wszystkim za pomoc i zainteresowanie problemem. Powiem Wam, że zdecydowałem się poprowadzić dwie dodatkowe masy! Tak jak pisałem w pierwszym poście nie było również masy w podnośniku szyby tylnej prawej, więc tam poprowadziłem jeden dodatkowy kabel masowy i wtedy pompa wróciła do swej normalnej pracy i odpaliłem auto. Pomyślałem jednak, że to lipa i trzeba znaleźć urwany lub luźny kabel masy. Łatwiej powiedzieć niż zrobić, dwa dni szukałem, rozebrałem pół auta i... nic. Zdecydowałem więc poprowadzić nową masę, do kabla masowego w prawym tylnym nadkolu, który idzie do pompy. Mam więc teraz dwie nowe, dodatkowe masy, auto pali od strzału, a masa która zginęła kiedyś się pewnie znajdzie. Pozdrawiam sien_m

sylwiawinch
Świeżak
Posty: 12
Rejestracja: 18 mar 2024, o 20:51
Reputacja: 0
Imię: Rafi
Samochód: cruze
Silnik: 1.8
LPG: tak
Lokalizacja: Katowice
Kontakt:

Re: Pompa paliwa za słabo podaje -

Post autor: sylwiawinch » 22 lip 2024, o 17:06

Witam
mam pytanie dlaczego po przekręceniu kluczyka w stacyjce nie ma testu pompy kiedyś jak przekręcałam stacyjke to z tyłu było słychać pompę a teraz tego nie ma i czasami mam problemy z odpaleniem Cruze 1.8 . Mąż był podpiąć komputer błędów nie ma rzadnych i test pompy zrobili i było ją słychać z tyłu jak się załącza a jak przekręce kluczyk to tego testu nie ma a kiedyś był.

Awatar użytkownika
etac
Prezes
Posty: 24968
Rejestracja: 4 sie 2013, o 00:31
Reputacja: 300
Imię: Krzysztof
Samochód: Opel Astra L ST
Silnik: 1.2T Pure Tech
LPG: NIE
Inny samochód: Yamaha X-MAX Tech Max
Lokalizacja: SBE
Kontakt:

Re: Pompa paliwa za słabo podaje -

Post autor: etac » 22 lip 2024, o 19:59

Pompa się załącza jak ciśnienie w układzie spada.
Lekcje prywatne są odpłatne, pytania na forum są darmowe

ODPOWIEDZ

Wróć do „Cruze Elektryka/Elektronika”

Kto jest online

Użytkownicy przeglądający to forum: Obecnie na forum nie ma żadnego zarejestrowanego użytkownika i 2 gości