op-com Captiva
-
- Świeżak
- Posty: 18
- Rejestracja: 7 paź 2015, o 15:04
- Reputacja: 0
- Imię: Войтек
- Samochód: Captiva
- Silnik:
- Kontakt:
op-com Captiva
Witam, czy ktoś podłączał op-coma pod Captive? Mam właśnie taki zestaw z CHińskiej Republiki i nie mogę sobie poradzić, to znaczy wszystko się po uruchamiało, ale nie czyta bloków pomiarowych, błędy mogę pokasować testy zrobić, ale nic poza tym. Chciałem zaprogramować światła do jazdy dziennej. Dzisiaj jeszcze spróbuję zmienić na Antare. Jeszcze pytanie czy w Captivie jest SECURITY CODE tak jak w Oplach?
- etac
- Prezes
- Posty: 24968
- Rejestracja: 4 sie 2013, o 00:31
- Reputacja: 300
- Imię: Krzysztof
- Samochód: Opel Astra L ST
- Silnik: 1.2T Pure Tech
- LPG: NIE
- Inny samochód: Yamaha X-MAX Tech Max
- Lokalizacja: SBE
- Kontakt:
Re: op-com Captiva
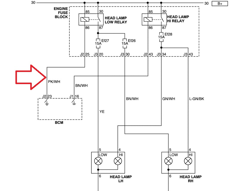
obawiam się ze nic nie zrobisz tym urządzeniem w Captiva. Chevi ma sterowanie światłami przez BCM i zmienia się kodami VCI, lub mechanicznie przez układ skrzynki bezpieczników. Trzeba by zerknąć czy przypadkiem nie ma tam dodatkowego przekaźnika DRL.
Co do danych niestety OpCom się tak zachowuje, łączy sie, ale nie podaje danych.
Co do danych niestety OpCom się tak zachowuje, łączy sie, ale nie podaje danych.
Lekcje prywatne są odpłatne, pytania na forum są darmowe
-
- Świeżak
- Posty: 18
- Rejestracja: 7 paź 2015, o 15:04
- Reputacja: 0
- Imię: Войтек
- Samochód: Captiva
- Silnik:
- Kontakt:
Re: op-com Captiva
Już sprawdzone, silnik łączy się przez Antare, pokazuje bloki pomiarowe, pokazuje się możliwość programowania, pokazuje błędy i je kasuje. Co do reszty, pokazuje bloki pomiarowe i możliwość testu poszczególnych elementów, kasuje błędy i tyle, programowania brak, czyli nic nie zmienię. Pokazuje się Moduł Kontroli Nadwozia BCM, etac gdzie mogę szukać informacji na temat tego modułu? Czym, z kim, jak go ugryść 

- etac
- Prezes
- Posty: 24968
- Rejestracja: 4 sie 2013, o 00:31
- Reputacja: 300
- Imię: Krzysztof
- Samochód: Opel Astra L ST
- Silnik: 1.2T Pure Tech
- LPG: NIE
- Inny samochód: Yamaha X-MAX Tech Max
- Lokalizacja: SBE
- Kontakt:
Re: op-com Captiva
Tez sie chętnie chciałbym dowiedzieć, ja na razie program do kodów VCI nie wyciekł jeszcze do sieci. Dealerzy za kazdym razem muszą pisać do Centrali wniosek o kod VCI i jest on jednorazowy.
Lekcje prywatne są odpłatne, pytania na forum są darmowe
-
- Świeżak
- Posty: 18
- Rejestracja: 7 paź 2015, o 15:04
- Reputacja: 0
- Imię: Войтек
- Samochód: Captiva
- Silnik:
- Kontakt:
Re: op-com Captiva
ok, już przeszukałem temat i będę musiał się do tych świateł przyzwyczaić
ale może da rade to inaczej zrobić? mianowicie, gdy jest ciemno po otwarciu samochodu zapalają się wszystkie światła przód, tył, tablica, deska?????

- etac
- Prezes
- Posty: 24968
- Rejestracja: 4 sie 2013, o 00:31
- Reputacja: 300
- Imię: Krzysztof
- Samochód: Opel Astra L ST
- Silnik: 1.2T Pure Tech
- LPG: NIE
- Inny samochód: Yamaha X-MAX Tech Max
- Lokalizacja: SBE
- Kontakt:
Re: op-com Captiva
Jaki rocznik tej Captivy
Lekcje prywatne są odpłatne, pytania na forum są darmowe
-
- Świeżak
- Posty: 18
- Rejestracja: 7 paź 2015, o 15:04
- Reputacja: 0
- Imię: Войтек
- Samochód: Captiva
- Silnik:
- Kontakt:
Re: op-com Captiva
2007
-
- Aktywny
- Posty: 56
- Rejestracja: 3 paź 2016, o 22:00
- Reputacja: 0
- Imię: Wojciech
- Samochód: Captiva 2.0VCDI 2008
- Silnik:
- Lokalizacja: Wielkopolska
- Kontakt:
Re: op-com Captiva
jest bardzo prosty trik w captivie jeśli chcesz żeby zapalały się światła nawet jak jest jasno to trzeba zakleić czujnik zmierzchu ten na desce rozdzielczej i zawsze będą się zapalać światła - niestety wszystkie przód i tył. Ja tak mam i jestem zadowolony jak odpalasz silnik to przygasają żeby nie było dużego poboru prądu. A co do op coma wszystko działa w captivie i antarze tak samo z programowaniem nie próbowałem nic robić ale reszta jest ok ( błędy dpf i inne).
-
- Świeżak
- Posty: 18
- Rejestracja: 7 paź 2015, o 15:04
- Reputacja: 0
- Imię: Войтек
- Samochód: Captiva
- Silnik:
- Kontakt:
Re: op-com Captiva
no tak, ale ja nie chcę, aby światła zapalały się, ani w dzień, ani w nocy 

- etac
- Prezes
- Posty: 24968
- Rejestracja: 4 sie 2013, o 00:31
- Reputacja: 300
- Imię: Krzysztof
- Samochód: Opel Astra L ST
- Silnik: 1.2T Pure Tech
- LPG: NIE
- Inny samochód: Yamaha X-MAX Tech Max
- Lokalizacja: SBE
- Kontakt:
Re: op-com Captiva
Dla tego rocznika patrząc po schemacie, to idzie jeden kabel z BCM do przekaźnika i ja bym wstawił w jego miejsce uklad sterowany poziomem natężenia światła.wojtastar pisze:2007
Lekcje prywatne są odpłatne, pytania na forum są darmowe
-
- Świeżak
- Posty: 18
- Rejestracja: 7 paź 2015, o 15:04
- Reputacja: 0
- Imię: Войтек
- Samochód: Captiva
- Silnik:
- Kontakt:
Re: op-com Captiva
ok, dzięki, przeanalizuję to sobie. Ale dlaczego tam chcesz wstawić czujnik natężenia światła? jeżeli to ma być do świateł dziennych to może układ na 14v który uruchomi się po odpaleniu samochodu i pracy alternatora. Ale dalej nie wiem jak wyłączyć tę funkcję włączających się wszystkich świateł przy otwieraniu samochodu z pilota.
- etac
- Prezes
- Posty: 24968
- Rejestracja: 4 sie 2013, o 00:31
- Reputacja: 300
- Imię: Krzysztof
- Samochód: Opel Astra L ST
- Silnik: 1.2T Pure Tech
- LPG: NIE
- Inny samochód: Yamaha X-MAX Tech Max
- Lokalizacja: SBE
- Kontakt:
Re: op-com Captiva
Do tego odciąć kabel zasilający światła postojowe i nie będą się załączać za dnia.
Sam układ do dziennych nic nie da, bo nie wyłączysz świateł mijania bez odcinania zasilania na przekaźniki z BCM.
Trochę trzeba pogłówkować, ale mozna fajny układzik zrobic
Sam układ do dziennych nic nie da, bo nie wyłączysz świateł mijania bez odcinania zasilania na przekaźniki z BCM.
Trochę trzeba pogłówkować, ale mozna fajny układzik zrobic
Lekcje prywatne są odpłatne, pytania na forum są darmowe
Re: op-com Captiva
Najprościej oszukać czujnik światła na desce rozdzielczej.wojtastar pisze:no tak, ale ja nie chcę, aby światła zapalały się, ani w dzień, ani w nocy
Wystarczy tam wlutować odpowiedni rezystor i BCM będzie widział cały czas "dzień".
Czujnik jest podwójny, jeden od klimy drugi od świateł, trzeba oszukać ten od świateł.
Zasłanianie całkowite tych czujników (ktoś wcześniej o tym pisał) nie jest dobrym pomysłem ze względu na czujnik klimy.
Kto jest online
Użytkownicy przeglądający to forum: Obecnie na forum nie ma żadnego zarejestrowanego użytkownika i 2 gości